一篇文章标题是起到非常重要的作用,好的标题能够更好地激发读者的点击欲望,从而提升文章的阅读数。

标题中标点符号的使用,制定了如下规范,并对标点符号使用不合规范的标题进行自动修正。

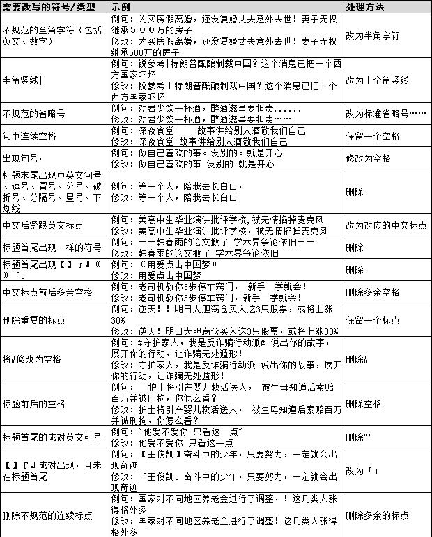
百家号标题中标点符号的使用列表:

标点符号.jpg

标题符号1.jpg

联系电话:
1585150508*
QQ交谈:
小编
站长微信:
站长邮箱: service@qingjiuzhubei.com